北京市人民政府办公厅印发《关于加快推进北京市社会信用体系建设构建以信用为基础的新型监管机制三年行动计划(2020-2022年)》的通知
京政办发〔2020〕27号
《关于加快推进北京市社会信用体系建设构建以信用为基础的新型监管机制三年行动计划(2020-2022年)》已经市政府同意,现印发给你们,请认真贯彻落实。
关于加快推进北京市社会信用体系建设构建以信用为基础的新型监管机制三年行动计划(2020-2022年)
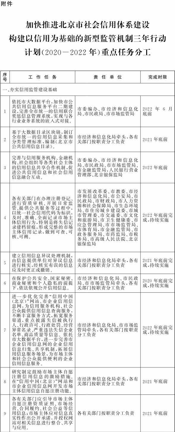
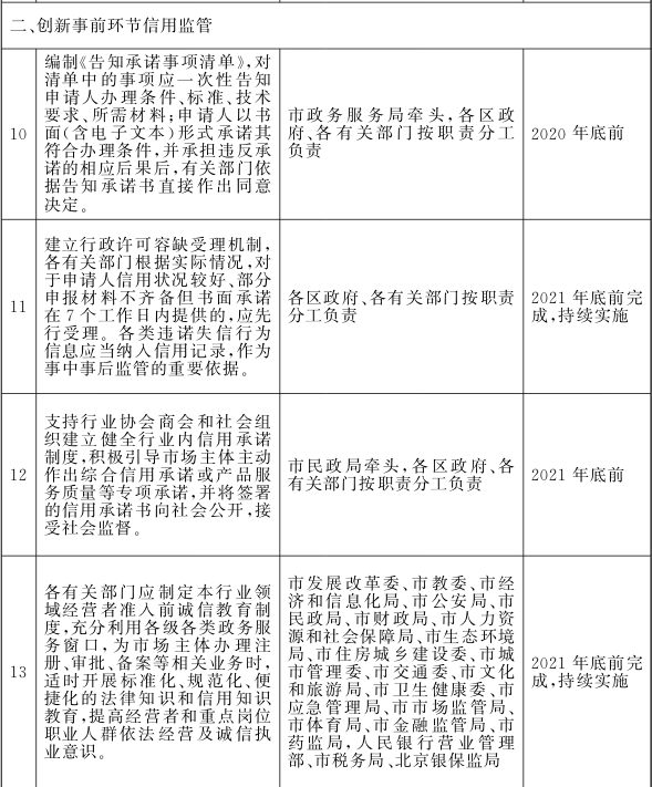
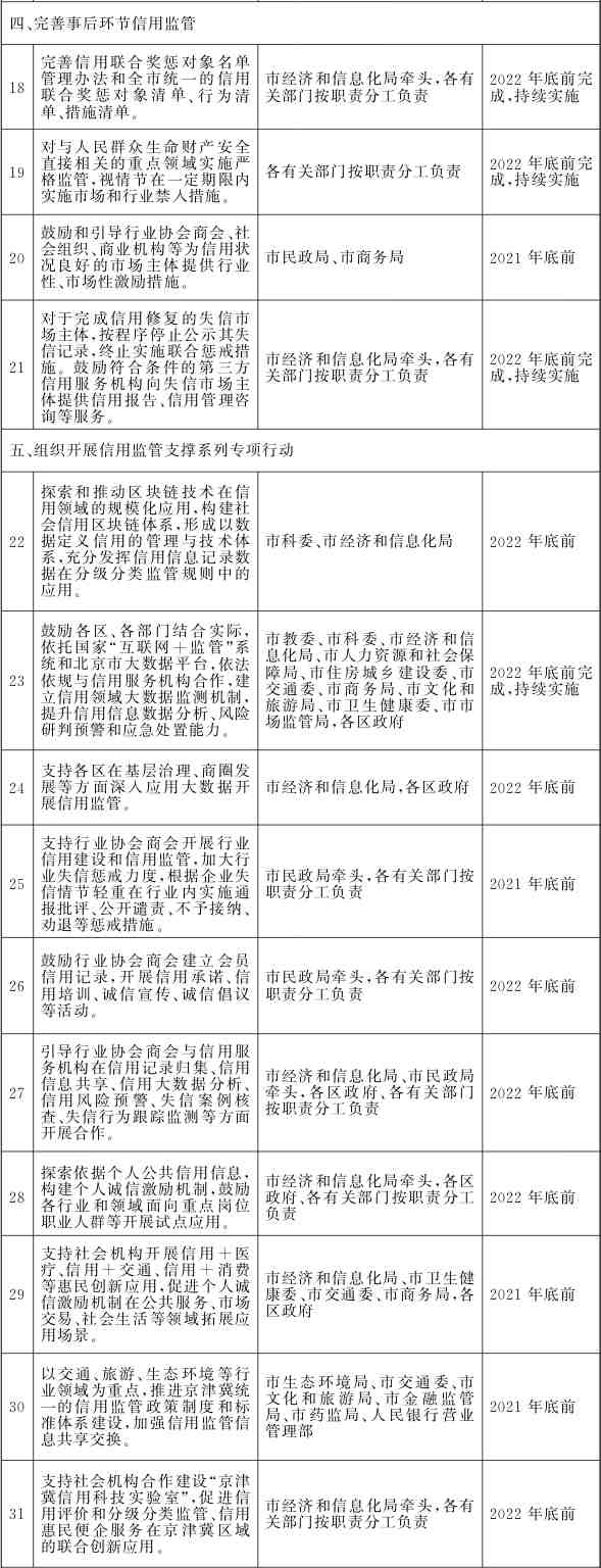
为进一步改革优化营商环境,加强本市社会信用体系建设,推动首都治理体系和治理能力现代化,根据《国务院关于加强和规范事中事后监管的指导意见》(国发〔2019〕18号)、《国务院办公厅关于进一步完善失信约束制度构建诚信建设长效机制的指导意见》(国办发〔2020〕49号)、《国务院办公厅关于加快推进社会信用体系建设构建以信用为基础的新型监管机制的指导意见》(国办发〔2019〕35号)精神,结合实际,制定本行动计划。 以习近平新时代中国特色社会主义思想为指导,全面贯彻党的十九大和十九届二中、三中、四中、五中全会精神,深入贯彻习近平总书记对北京重要讲话精神,坚持新发展理念、坚持深化改革开放、坚持首善标准,创新监管方式、提高监管效能、降低监管成本,全面构建贯穿市场主体全生命周期,衔接事前、事中、事后全监管环节的新型监管机制,进一步规范市场秩序,优化营商环境,推动首都高质量发展。 到2022年,基本形成以信用为基础的新型监管和治理机制,信用监管政策制度和标准体系比较完备,信用数据共享机制日臻完善,信用监管科技化、智能化水平显著提升,信用监管方式在重点行业和领域得到充分应用,在提升对市场主体服务和监管水平、降低监管和治理成本、改革优化营商环境、提高社会治理能力等方面成效显著,社会诚信意识普遍提升。 1.完善信用信息归集机制。依托市大数据平台,加快市公共信用信息服务平台二期建设,完善全市统一的信用联合奖惩信息管理系统,实现与各行业业务系统的嵌入式对接。基于大数据目录区块链,制订全市统一的信用信息采集和分类管理标准,编制《北京市公共信用信息目录》。完善与信用服务机构、金融机构、社会组织等各类社会主体的信用信息共享合作机制,促进公共信用信息和社会信用信息融合互动。 2.全面建立信用信息记录。各有关部门在办理注册登记、进行资质审核、开展日常监管、提供公共服务等过程中,以统一社会信用代码为标识,及时、准确、全面记录市场主体信用行为,特别是将失信记录建档留痕,形成完整的市场主体信用记录,做到可查、可核、可溯。建立信用信息异议处理机制,由信息提供单位对异议信息进行核实,经核实有误的信息应及时更正或撤销。在保护公共安全、国家秘密、商业秘密和个人隐私的前提下,依法依规公开信用信息。 3.优化信用信息社会化服务。进一步优化完善“信用中国(北京)”网站、市企业信用信息网,为信用服务机构、社会公众提供信用信息查询服务,不断丰富服务方式,拓宽服务渠道,重点披露失信被执行人、行政许可、行政处罚、经营异常名录、严重违法失信企业名单、商品质量等信息。依托市大数据平台,进一步完善市企业信用信息网的企业信用信息归集、共享机制,拓展信用信息服务场景,为市场主体和社会公众提供便利的企业信用信息服务。 4.建立健全信用信息自愿注册制度。在“信用中国(北京)”网站和市企业信用信息网开发市场主体信用信息自愿注册功能,研究制定鼓励市场主体自愿注册信用信息的激励措施。各有关部门应引导市场主体自愿注册资质证照、市场经营、合同履约、社会公益等信用信息;市场主体应对信息真实性作出公开承诺,并授权网站对相关信息进行整合、共享与应用。 5.建立健全政务服务事项信用承诺制度。在除直接涉及国家安全、公共安全和人民群众生命健康以外的行业、领域,推行政务服务事项办理告知承诺制,编制《告知承诺事项清单》,对清单中的事项应一次性告知申请人办理条件、标准、技术要求、所需材料;申请人以书面(含电子文本)形式承诺其符合办理条件,并承担违反承诺的相应后果后,有关部门依据告知承诺书直接作出同意决定。建立行政许可容缺受理机制,各有关部门根据实际情况,对于申请人信用状况较好、部分申报材料不齐备但书面承诺在7个工作日内提供的,应先行受理。各类违诺失信行为信息应当纳入信用记录,作为事中事后监管的重要依据。 6.推动自律性信用承诺制度建设。支持行业协会商会和社会组织建立健全行业内信用承诺制度,积极引导市场主体主动作出综合信用承诺或产品服务质量等专项承诺,并将签署的信用承诺书向社会公开,接受社会监督。 7.建立完善经营者准入前诚信教育制度。各有关部门应制定本行业领域经营者准入前诚信教育制度,充分利用各级各类政务服务窗口,广泛开展市场主体守法诚信教育。为市场主体办理注册、审批、备案等相关业务时,适时开展标准化、规范化、便捷化的法律知识和信用知识教育,提高经营者和重点岗位职业人群依法经营及诚信执业意识。开展诚信教育不得收取费用,不得作为市场准入的必要条件。 8.积极推广信用报告应用。引导各类市场主体在生产经营活动中更广泛、主动地应用信用报告。在政府采购、招标投标、行政审批、市场准入、资质审核等事项中,充分发挥公共信用服务机构和第三方信用服务机构出具的信用报告作用。按照国家统一部署,推动信用报告结果实现异地互认。 9.建立完善信用分级分类监管制度。各有关部门研究制定以信用为基础的分级分类监管制度,编制本行业、本领域的信用评价指标体系、信用分级分类标准等。依据市公共信用信息服务平台形成的公共信用评价结果,利用多渠道归集的信用信息,结合行业管理数据,对监管对象进行信用分级分类,在“双随机、一公开”等监管工作中采取差异化监管措施。 10.研究制定信用监管信息公示制度。在行政许可、行政处罚信息集中公示的基础上,研究推进行政强制、行政确认、行政征收、行政给付、行政裁决、行政补偿、行政奖励和行政监督检查等其他行政行为信息7个工作日内公开公示;推动在司法裁判和执行活动中应当公开的失信被执行人、虚假诉讼失信人相关信息通过适当渠道公开,在不危及国家安全、公共安全、经济安全、社会稳定,不侵犯商业秘密、个人隐私的前提下,做到“应公开、尽公开”。 11.探索建立重点关注对象名单制度。在重点行业和领域对存在失信行为但尚未达到失信联合惩戒对象认定标准的市场主体,探索建立重点关注对象名单制度和相关管理规范,实施与其失信程度相对应的监管措施。 12.完善信用联合奖惩机制。完善信用联合奖惩对象名单管理办法和全市统一的信用联合奖惩对象清单、行为清单、措施清单。各有关部门应依法依规对信用联合奖惩对象分别采取激励性、惩戒性措施,对与人民群众生命财产安全直接相关的重点领域实施严格监管,视情节在一定期限内实施市场和行业禁入措施。鼓励和引导行业协会商会、社会组织、商业机构等为信用状况良好的市场主体提供行业性、市场性激励措施。 13.建立完善信用修复制度。对于完成信用修复的失信市场主体,按程序停止公示其失信记录,终止实施联合惩戒措施。鼓励符合条件的第三方信用服务机构向失信市场主体提供信用报告、信用管理咨询等服务。 14.开展技术创新驱动专项行动。探索和推动区块链技术在信用领域的规模化应用,构建社会信用区块链体系,形成以数据定义信用的管理与技术体系,充分发挥信用信息记录数据在分级分类监管规则中的应用。探讨利用智能合约机制,实现敏感数据“可用不可见”,失去信用数据有序流动和运转。 15.开展信用监管大数据应用专项行动。鼓励各区、各部门结合实际,依托国家“互联网+监管”系统和市大数据平台,依法依规与信用服务机构合作,建立信用领域大数据监测机制,提升信用信息数据分析、风险研判预警和应急处置能力。支持各区在基层治理、商圈发展等方面深入应用大数据开展信用监管。 16.开展行业组织和信用服务机构协同监管专项行动。支持行业协会商会开展行业信用建设和信用监管,加大行业失信惩戒力度,根据企业失信情节轻重在行业内实施通报批评、公开谴责、不予接纳、劝退等惩戒措施。鼓励行业协会商会建立会员信用记录,开展信用承诺、信用培训、诚信宣传、诚信倡议等活动。引导行业协会商会与信用服务机构在信用记录归集、信用信息共享、信用大数据分析、信用风险预警、失信案例核查、失信行为跟踪监测等方面开展合作。推动征信、信用评级、信用保险、信用担保、履约担保、信用管理咨询及培训等信用服务发展。 17.开展个人诚信体系建设与守信惠民专项行动。探索依据个人公共信用信息,构建个人诚信激励机制,鼓励各行业和领域面向重点岗位职业人群等开展试点应用。支持社会机构开展信用+医疗、信用+交通、信用+消费等惠民创新应用,促进个人诚信激励机制在公共服务、市场交易、社会生活等领域拓展应用场景。 18.推进京津冀信用监管协同机制建设。以交通、旅游、生态环境等行业领域为重点,推进京津冀统一的信用监管政策制度和标准体系建设,加强信用监管信息共享,支持社会机构合作建设“京津冀信用科技实验室”,促进信用评价和分级分类监管、信用惠民便企服务在京津冀区域的联合创新应用。 (一)强化组织领导。加大推进信用监管工作统筹协调力度,进一步明确负有市场监管、行业监管职责部门的主体责任,加强信用监管与其他“放管服”改革事项衔接,加快完善相关配套制度。各区应强化区级社会信用协同推进机制,制定工作方案,明确职责分工,狠抓任务落实。持续开展各区、重点行业和领域信用状况第三方监测。 (二)推进试点示范。鼓励各区、各部门围绕信用承诺、信用分级分类监管、信用惠民便企应用、信用大数据开发利用等重点工作,加强与社会机构合作,积极开展信用建设和信用监管试点示范,形成可复制、可推广的经验。 (三)加强法治保障。加快推动《北京市社会信用条例》立法工作,完善信息安全保障体系。严格落实保护国家经济安全、信息安全,以及保护企业商业秘密、个人隐私方面的法律法规和管理制度。 (四)做好宣传解读。各区、各部门要通过多种渠道和形式,深入细致向市场主体做好政策宣传解读工作。要加强对基层和一线监管人员的指导和培训,加强对重点职业人群的诚信教育,深化校园诚信教育。组织媒体积极宣传信用监管措施及成效,营造良好社会氛围。附件:加快推进北京市社会信用体系建设构建以信用为基础的新型监管机制三年行动计划(2020-2022年)重点任务分工





(来源:北京市人民政府)